2025-12-30 10:01:53 点击数:144
各位平台卖家:
随着电商行业日益规范,完成资质准备并合规开具发票已成为经营的关键环节。为助力各位商家聚焦业务、高效管理财税风险,平台经过调研与评估,现向大家推荐一家长期服务中小微企业的专业税务机构——云南精细税务师事务所。
云南精细税务师事务所专注于企业财税合规与税务规划,核心团队由注册税务师、注册会计师及多位财税专家组成,在“精于专业,细于服务”的理念下,已累计服务超3000家企业,覆盖贸易、农业、科技等多个领域。尤其在电商、零售等行业,该所能为商家提供针对性服务,包括:
✅ 日常税务代理与发票管理
✅ 税务合规与风险诊断
✅ 成本优化与税收筹划
✅ 股权架构与经营合规咨询
联系方式:
杨老师 13099949313
唐老师 15925101237
温馨提示:联系时如提及“花易宝平台卖家”,不仅可优先获得一次免费财税基础咨询,还可团购享受优惠价格。
本推荐旨在为有需要的商家提供可靠的专业资源参考,具体服务内容及合作事宜请自行与事务所沟通确定,平台不参与后续服务及责任承担。
愿专业服务助力各位事业稳步前行,祝生意兴旺,经营顺遂!
花易宝产品中心
2025年12月30日
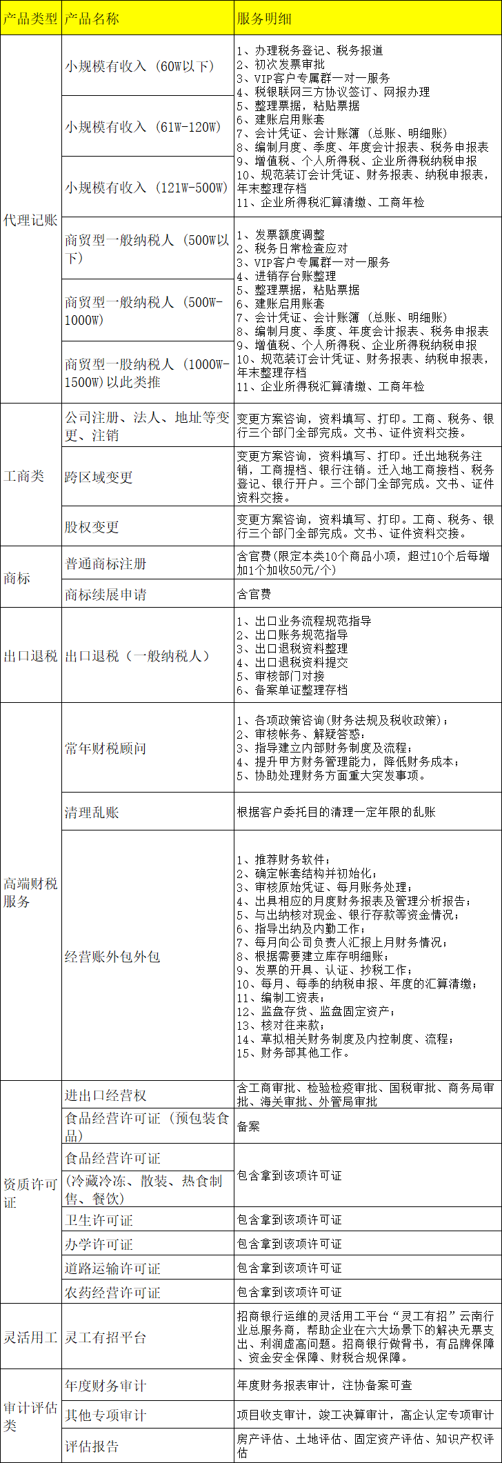
具体业务清单如下:

Copyright ©2017-2022 昆明花易宝科技有限公司 版权所有
滇ICP备18005801号-1 | 公安备案号 53011402000291 |《增值电信业务经营许可证》滇B2-20180078 | 信息安全管理体系认证:ICE 27001:2013 | 质量管理体系认证:ISO 9001:2015